CEO Jahresbericht 2025
In seinem Jahresbericht gibt Roger Kuratle seine Einschätzung und Bewertung des Jahres 2024 wieder. Für das Jahr 2025 dürfen wir diverse Neuerungen erwarten.
English version: CEO annual report 2025
Geschätzte Mitarbeiterinnen und Mitarbeiter
Liebe Kolleginnen und Kollegen
Sehr geehrte Kunden, Partner und Lieferanten
Mit Rückblick auf das Jahr 2024 müssen wir von einer herausfordernden Phase sprechen. Die Absätze in der gesamten Branche konnten unsere Erwartungen leider nicht vollends erfüllen. Das Jahr legte keinen besonders guten Start hin. Die Preise in wesentlichen Sortimenten sanken, der Markt schien übersättigt. Zugegeben, in der zweiten Hälfte des Jahres wendete sich das Blatt und die Aussichten wurden besser. Der Absatz stabilisierte sich und war sogar höher als im Jahr davor. Trotz dieser Besserung im zweiten Quartal bleibt der Markt weiter stark umkämpft und das Überangebot aus dem Ausland wirkt sich auf uns aus.
Die letzten beiden Jahre lassen sich relativ übersichtlich einteilen: Die Zeit von 2020 bis 2022 war eine eindeutige Boom-Phase in der Schweizer Baubranche aufgrund der Veränderungen, die sich durch Corona sowie dem Beschaffungsmarkt ergaben. Darauf folgte mit dem Jahr 2023 eine Korrekturphase. Das zurückliegende Jahr 2024 nun würde ich als Konsolidierungsjahr bezeichnen. Die Ertragslage blieb hinter den Erwartungen zurück. Trotzdem haben wir uns als Kuratle Group dazu entschieden, uns auf die Chancen zu konzentrieren. Ich bin überzeugt, dass das Jahr 2024 für uns in prägender Erinnerung bleiben wird, da wir wichtige Weichen stellen konnten. Über diese werde ich im laufenden Jahr berichten.
Auf dem europäischen Markt ist vieles in Bewegung geraten. Im Vergleich dazu schneidet der Schweizer Markt besser ab. Wenn ich einen Blick auf die reinen Mengen auf dem heimischen Markt werfe, können wir zufrieden sein. Wir blieben wirtschaftlich. Doch auf den schwachen Märkten Deutschland und Österreich sieht es schon anders aus. Hier ist – auch bei den Preisen – ein schwieriges Umfeld entstanden. Diese beiden Märkte werden, zusammen mit Frankreich, je nach deren Wirtschaftsentwicklung das Preisniveau weiterhin stark beeinflussen.
Deswegen budgetieren wir das kommende Jahr zwar leicht optimistischer als die Jahre 2023 und 2024, bleiben jedoch verhalten in unseren Erwartungen. Auch 2025 wird ein herausforderndes Jahr für die Baubranche, auch währungstechnisch in Bezug auf den Euro sowie den Dollar. Wir sehen im Vergleich zu den Jahren vor 2020 viel stärkere Volatilität in den einzelnen Sortimenten in Bezug auf Preise und Beschaffungszeiten. Positiv stimmt mich indessen die Tatsache, dass sich unserer Kunden, besonders jene im Bereich Holzbau, über volle Auftragsbücher freuen dürfen. Deswegen erwarte ich ein leicht besseres Jahr als 2024. Wir werden allerdings unsere Hausaufgaben machen müssen. Wir werden unser Ecosystem weiterhin effizienter und kundenorientierter auf dem Markt positionieren müssen, um Mehrwerte zu schaffen. Wir möchten unseren Kunden Probleme abnehmen und Lösungen bieten in einer sich positiv entwickelnden Holz- und Baubranche.
Megatrends auf dem globalen Markt
In diesem volatilen Marktumfeld möchten wir unsere einzigartigen Gesamtlösungen rund ums Holz auf dem Baumarktplatz strategisch gut positionieren – national und international. Dabei sehe ich die Aussichten für die Kuratle Group äusserst positiv. Mehr noch: Wenn ich den Blick in die fernere Zukunft richte, entdecke ich für unser Ecosystem sogar ein grosses Wachstumspotenzial. Warum? Das hat mit den sogenannten Megatrends zu tun.
Bei diesen Megatrends (Quelle: Zukunftsinstitut GmbH, Deutschland) handelt es sich um Entwicklungen, welche auf alle Ebenen einer Gesellschaft wirken und somit Unternehmen und Menschen in den kommenden Jahrzehnten stark beeinflussen. Für die Kuratle Group sehe ich auf Grundlage dieser Megatrends langfristige und nachhaltige Wachstumspotenziale, welche in Verbindung mit dem Know-How unserer Mitarbeitenden sowie den verfügbaren Technologien erschlossen werden können.
Als einen Megatrend machen die Forscher die Globalisierung aus. Bevölkerungswachstum, Migrationswellen quer über den gesamten Globus und eine veränderte Weltordnung spielen hierbei eine Rolle. Auch das moderne Arbeitsleben, das Phänomen des Nomadentums – heute hier leben, morgen dort – wird dem Holzbau in die Karten spielen.
Ein weiterer, enorm wichtiger Trend, steckt hinter der Urbanisierung. Die Menschen strömen vermehrt in die Städte. Megacities werden entstehen. Es wird in die Höhe gebaut und Hochhäuser aus Holz werden aus dem Boden wachsen. Es wird ein höheres Interesse an einer Architektur geben, die auf den natürlichen Grundlagen beruht und die Wohngesundheit fördert.
Der Klimawandel führt zum Bewusstsein, dass wir endliche Ressourcen haben auf der Erde und deren Umgang nachhaltig sein muss. Somit wird der Wunsch nach mehr Nachhaltigkeit zunehmen. Der Megatrend Neo-Ökologie wird dazu führen, dass auf synthetische Werkstoffe wie Plastik oder Baustoffe wie Beton immer mehr verzichtet wird. Die Bedeutung der Kreislaufwirtschaft (Dekarbonisierung) und das Bewusstsein dafür, Rohstoffe nicht zu verschwenden, wird weltweit zunehmen.
Neue Arbeitsformen (New Work) werden zu einer Plattform-Ökonomie und zu Corporate Culture führen. Es werden verstärkt Sinn-Angebote erwünscht. Die Entwicklung zur Individualisierung wird zu einer erhöhten Nachfrage auf dem Do-it-yourself-Markt führen. Auch wird unser Ecosystem für den Wunsch nach erhöhter Lebensqualität (natürliche Rohstoffe, mehr Achtsamkeit für die Natur) kompetente Lösungen anbieten.

Ausblick 2025
Was ist neu bei der Kuratle Group?
Im Jahr 2025 werden wir unser Ecosystem weiter stärken, zielgenau auf Kundenbedürfnisse ausrichten und noch besser auf dem Markt positionieren.
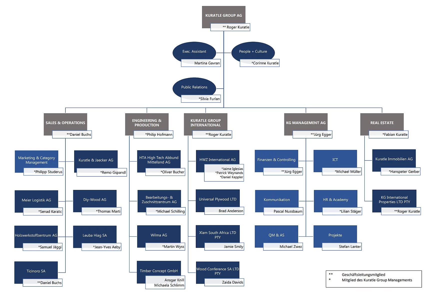
Organisation
Wir freuen uns über weiteren Zuwachs bei der Kuratle Group. Neu gehört die Timber Concept GmbH zur Unternehmensgruppe. Markus Tiling, welcher die Unternehmung gemeinsam mit Michaela Schlimm und Ansgar Knill gegründet und aufgebaut hat, startet in einen neuen Lebensabschnitt nach über 40 Jahren in der Forst- und Holzbranche . Per 1. November 2024 übernahmen die beiden Mitgründer und weiterhin auch Gesellschafter die Leitung. In diesem Zusammenhang haben wir uns dazu entschieden, uns an der Timber Concept mehrheitlich zu beteiligen. Als Mitaktionäre freuen wir uns darüber, mit der Timber Concept unser Ecosystem ab sofort breiter aufstellen und unser kundenorientiertes Leistungsangebot erweitern zu können.
Die international aufgestellte Timber Concept passt bestens zum Ecosystem. Sie ist im Bereich Engineering & Production angesiedelt und wird an der Seite der Wilma einen starken Part übernehmen. Ohne ein Ingenieurbüro im klassischen Sinne zu sein, wird sie für unsere Gesellschaft für Holz-Beton-Verbundsysteme Aufgaben in der Statik und in der Vorausplanung übernehmen. Sie wird unseren Kunden beispielsweise im Bereich Brettsperrholz, in welchem es einer genauen Planung bedarf, eine bedarfsgerechte Unterstützung ermöglichen. Auch können wir damit unser Lösungsangebot für Holzbauer in der externen Werksplanung breiter aufstellen.
Wir freuen uns darüber, unser kundenorientiertes Ecosystem im Jahr 2025 mit weiteren Gesellschaften stärken zu können. Südafrika ist ein positiver Markt, der sich sehr gut entwickelt. Neu stosst eine weitere Firma aus Südafrika zur Kuratle Group: Neben unserem Engagement rund um die Wood Conference und der Universal Plywood LTD beteiligten wir uns an der Xlam South Africa LTD PTY. Bei der Xlam handelt es sich um einen lokalen Produzenten für Brettsperrholz auf dem Markt in Südafrika mit regionaler Beschaffung.
Auch gibt es ab dem 1. Januar 2025 eine Veränderung in der Gruppenorganisation, welche mir sehr freut. Wie am Weihnachtsabend angesprochen, ist es für mich ein Privileg gemeinsam mit meinen Geschwistern die Unternehmensgruppe weiterzuentwickeln. Und ein wichtiger und wesentlicher Teil unserer Gruppe sind unsere Immobilien. Während Hanspeter Gerber als CEO der Kuratle Immobilien AG unsere Bauaktivitäten verantwortet, kümmerte sich Fabian Kuratle während den letzten Jahren um die strategische Ausrichtung, der Bewirtschaftung sowie allen Projekten im Wohnbau. Neu wird Fabian den Bereich «Real Estate» auf Gruppenstufe als Leiter Real Estate führen und verantworten.
Projekte
Unser Logistikprojekt, das Lagerführungssystem (LFS), haben wir vor mehr als zwei Jahren am Standort Füllinsdorf gestartet. Es handelt sich um ein ambitioniertes Projekt, das unsere Abläufe in der Logistik optimiert. Auf dem Weg, den wir bereits hinter uns haben, konnten wir vieles lernen. Die gewonnenen Erkenntnisse und unsere Learnings aus der Vergangenheit werden wir nun für unseren Hauptstandort Leibstadt bündeln können.
Im Verlauf dieses Jahres haben wir realisiert, dass sich die Umsetzung in Leibstadt aufgrund der hohen Komplexität verzögern würde. Die in Leibstadt vorhandenen Prozesse und Strukturen waren vielschichtig, teils kompliziert dokumentiert und für uns unzureichend optimiert, um dies in einem neuen System abzubilden. Dies führte im Sommer zum Projektstopp und Neuorganisation, um die Lösung in vielen Teilschritten detailliert zu erarbeiten und die komplexen Strukturen zu vereinfachen und den Fokus auf Qualität und Prozesssicherheit zu legen.
Für die neue Terminierung des Go-Live des Lagerführungssystems gibt es einen konkreten Hintergrund: In Leibstadt befindet sich derzeit ein neues Kassettenlager im Bau. Das wird für den Bereich Konstruktionsholz neue Kapazitäten auf verdichtetem Raum schaffen. Auf dem neu gewonnenen Platz wird die HTA Mittelland eine zusätzliche Hundegger Speedcut installieren. So schaffen wir eine Kapazitäts- und Effizienzsteigerung bei unserer Produktionsgesellschaft. Mit der Fertigstellung der Bauarbeiten im März 2025 (Inbetriebnahme im April) möchten wir auch das Lagerführungssystem in Leibstadt starten.
Um die Vielschichtigkeit zu brechen und eine nahtlose Einführung bis zur Inbetriebnahme des Kassettenlagers sicherzustellen, ist aktuell die phasenweise Einführung des LFS vorgesehen, sodass der erfolgreichen Einführung vom Lagerführungssystem und Inbetriebnahme vom Kassettenlager im April nichts im Weg steht.
Weitere Neuerungen 2025 im Überblick
Weichenstellung bei der Nachhaltigkeit – unter dieses Stichwort könnte man unsere Aktivitäten bei der Wiederbelebung der Bahngleise in Leibstadt stellen. Im Jahr 2025 möchten wir aus Gründen der Nachhaltigkeit vermehrt Ware aus dem Ausland mit dem Zug importieren. Nach Verhandlungen mit der SBB haben wir Investitionen in die Bahngleise getätigt beim Bahnhof Leibstadt sowie in die Weichen. Nun stehen noch weitere Arbeiten an, damit die ersten Züge im Laufe des neuen Jahres anrollen können.
Beim Generationenprojekt Swiss Timber Production (STP) wurde der neue Businessplan aufgelegt. Im nächsten Schritt starten wir mit ersten Investorengesprächen. Auch beim Zugverkehr wird STP eine wichtige Rolle spielen. Die Güterzüge werden in Full-Reuenthal ankommen, von dort gelangt die Ware anschliessend nach Leibstadt. Für das Projekt STP sehe ich insgesamt einen starken Markt.
Eine Neuerung im Titel gibt es bei unserer Produktionsgesellschaft Wilma, bei der ich ebenfalls einen stark wachsenden Markt sehe. Die Kreislaufwirtschaft gewinnt immer mehr an Bedeutung und mit unserem Verbundsystem haben wir die perfekte Lösung dafür. Diesen Trend möchten wir aufnehmen und die Rolle der Wilma unter dem vereinfachten Namen Wilma AG (bisher: Wilma Vertriebs AG) stärken.
Bei Kuratle & Jaecker können wir ebenfalls Aktivitäten vermelden. Neu gibt es eine Abteilung «Technik & Objekte» welche unsere Kompetenzen im Bereich Objektgeschäft sowie den technischen Teams im Bereich Türen, Holzbau- und Oberflächentechnik zusammenfasst. Die Abteilung gliedert sich direkt unter Remo Gspandl analog einer Vertriebsregion ein und hierunter werden die Bereiche Oberflächentechnik, Objektgeschäft, Holzbautechnik und die Bauarena fallen. Die Leitung dieser wachsenden Abteilung übernimmt Samuel Halter. Ich wünsche schon jetzt viel Freude und Erfolg in der neuen Funktion.
Allgemeiner Ausblick und Danksagung
Mit Blick auf die geopolitische Lage muss ich feststellen, dass derzeit vieles in der Schwebe ist. Ob die Lage im Einzelnen gut oder schlecht ist, wird die Zukunft zeigen. Die Wahlen in den USA sind entschieden, 2025 übernimmt ein neuer Präsident das Ruder. In Deutschland stehen Neuwahlen an – mit ungewissem Ausgang. Auch die EU steht vor Herausforderungen, für die sie neue Lösungswege finden muss, mit hoffentlich weniger Bürokratie und schlankeren Behörden.
Mit Spannung beobachte ich deswegen, welche Veränderungen es geben wird. Eines ist für mich klar: Es gibt Potenzial für eine Verschärfung von Konflikten – und es gibt sehr viel Potenzial für gute Lösungen, die uns als Gesamtgesellschaft weiterhelfen. Mein Wunsch besteht darin, dass in der aktuellen Lage mehr auf Dialog statt auf Konfrontation gesetzt wird.
In dieser Aussicht möchte ich ebenfalls festhalten, dass für uns Wachstum nur Sinn macht, wenn es einer klaren Strategie und einer Vision dient, um langfristig unseren Wert als Ecosystem nachhaltig zu sichern. Unter dieser Prämisse ist es uns sehr wohl bewusst, dass die Grundlage und das Fundament der Unternehmensgruppe, unabhängig deren Grösse, immer die Mitarbeitenden und die Kunden sind. Es gilt mit grossem Respekt das Vertrauen der Kunden und die Leistung aller Mitarbeitenden wertzuschätzen.
Ich versichere euch, dass wir weiterhin nachhaltig investieren und wachsen wollen, und so die Kraft haben, Innovationen und Veränderungen in der Branche aktiv mitzugestalten und die Baubranche Stück für Stück nachhaltiger zu gestalten. Stets unsere Attraktivität gegenüber unseren Mitarbeitern, aber auch Kunden und Lieferanten im Blick.
Bleiben wir optimistisch und nehmen wir das Konsolidierungsjahr 2024 als Basis für weitere Verbesserungen in unserer Unternehmensgruppe. Für das zurückliegende Geschäftsjahr bedanke ich mich bei allen Gesellschaften mit ihren Mitarbeiterinnen und Mitarbeitern für das gezeigte Engagement, den Mitgliedern des Managements und der Geschäftsleitung der Kuratle Group. Meinen verbindlichsten Dank richte ich auch an unseren Verwaltungsrat mit meinem Vater George Kuratle als Verwaltungsratspräsident sowie Peter Bodmer, Jürg Frefel, Benno Studer und Albert Infanger. Unseren Kunden und Lieferanten bin ich für die zum Teil langjährigen Geschäftsbeziehungen zu grossem Dank verpflichtet sowie meinen Geschwistern Corinne und Fabian für die grossartige Unterstützung.
Ich wünsche euch, Ihnen und uns allen einen guten Start ins neue Jahr 2025.



